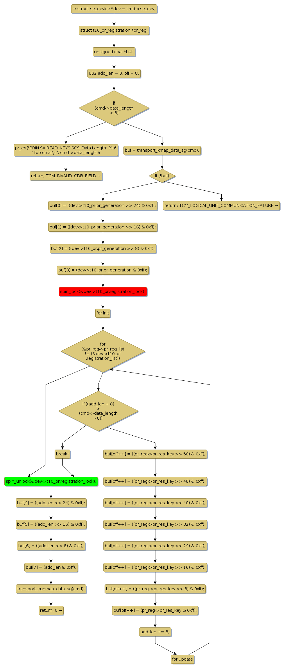
Instance Verification Kit (IVK)
spin lock @ [114273+42+/linux-3.19-rc1/drivers/target/target_core_pr.c]
Instance Signature: registration_lock
|
The Matching Pair Graph:
|
|
Function Name
|
Control Flow Graph (CFG)
|
Events Flow Graph (EFG)
|
Source Correspondence
|
|
core_scsi3_pri_read_keys
|
|
|
[113643+24+/linux-3.19-rc1/drivers/target/target_core_pr.c]
|